By adding only one transistor more, we get a bandwidth magnitude larger than the common emitter amplifier. Proceeding towards more details, we gradually clarify the Wideband differential amplifier. A circuit diagram for the ISL55211 is given below.

Figure 1 Circuit Diagram for ISL55211
The differential amplifier is a voltage subtractor device, giving us output voltage proportional to the difference of two input signal voltages applied to the inputs of both terminals of the operational amplifier i.e., inverting and non-inverting terminals.
So far, only one of the operational amplifier inputs has been used to connect to the amplifier connecting to any terminal inverting or non-inverting to amplify a single signal input with the other one connected with the ground.
However, both inputs i.e. inverting and non-inverting of an operational amplifier can be connected with the signals simultaneously turning out into a type of operational amplifier circuit known as a Differential Amplifier.
In the first tutorial, we saw operational amplifiers, owing to the input configuration, all operational amplifiers are “Differential Amplifiers”. However, the “Difference” between two voltage signals can be found by connecting one voltage signal with one input terminal and the other voltage signal with the other input terminal. So the outcome will be proportional to the difference between the two signal inputs i.e. V1 and V2.
Differential Amplifier:
An operational amplifier that amplifies the difference between the two voltages instead of a summing amplifier that sums up the input voltages. As discussed type of amplifier is called a Differential Amplifier configuration and is described below:
Differential amplifiers also known as difference amplifiers, are the basic part of operational amplifiers. The differential amplifier amplifies the difference between the voltage input signals to make the difference between the two voltage input signals stronger. Let us discuss the examples of Differential Amplifiers as shown in the figure below.

Figure 2 Differential amplifier circuit diagram
Overall response characteristics feedback via (bandwidth and gain) is controlled by Op Amp (Operational Amplifier) which is a direct coupled high gain amplifier. Its operation range stays within 0 to 1 MHz. Through it, we get the advantage of moving it to 0 frequency.
These DC Amplifiers (direct coupled amplifiers) no longer utilize blocking (connecting and with the help of using bypass) capacitors so that they can minimize them to 0 at frequency value 0. With the help of using by-pass capacitors can make it maximum but it is not possible to produce huge capacitors on an IC chip. The capacitors, Transistors, diodes, and resistors all are generally made of almost equal chips i.e. very less than 20 pf.
![]() |
The formula that expresses a simple differential amplifier is
The explanation of above mentioned formula is given below
V0 is used for the output voltage
V1 and V2 used for the input voltages
Ad is used for the differential amplifier gain
Thus, a minimum output voltage will be produced if V0 = 0 and V1 = V2. But still the differential amplifier i.e. Ad will produce a different result as it can amplify the difference between both voltages i.e. V1 and V2
Differential Amplifier Equation:
Vout = R3/R1 x (V2-V1)
A Unity Gain Differential Amplifier will be produced if the value of all the resistors is the same ohm that is R1 = R2 = R3 = R4, and the voltage gain of the amplifier will be equal to unity. So the Output expression will be surely Vout = V2 – V1.
An important point to consider is that the voltage sum will be negative if the input V1 is greater than the input V2 and the output voltage sum will be positive if V2 is higher than V1.
The above-discussed Differential amplifier circuit is a very beneficial Op Amp circuit. If we add more resistors in parallel with the input resistors R1 and R3, the produced circuit can be converted to either “Add” or “Subtract” the voltages into their connected inputs. One of the most practical ways of above above-discussed process is to connect a “Resistive Bridge” also called as Wheatstone Bridge.
What is a Wideband Amplifier?
In the communication system field, to boost signals and strengthen them for the relay, Wideband Amplifier is used. Wideband Amplifiers have accurate amplification and a huge frequency range. Meanwhile, a Narrowband Amplifier is an amplifier that is used in a narrow band and it amplifies only a specific range of frequency.
A signal (a time–alternating current or voltage) can be amplified with the help of an amplifier (which is also called an electronic amplifier or amp). Its structure consists of two ports in which, by using the electric power from the power supply we can increase the amplitude of the signal that is applied to its terminals of the input side. Also, it generates a proportionally higher amplitude signal at the output terminal side just after the increase in amplitude. By calculating the ratio of power, current, or voltage to input, how much amplification it generates can be measured by an amplifier. An amplifier generates a power gain higher than 1.
Advantages of Differential Amplifier:
The advantages of the differential amplifier are discussed below,
In the case of amplifiers, we go through only one problem which is the opposite of the voltage degrees or fee with the help of using the effect of temperature. These changes induce slowly and these are known as waft. The differential amplifiers show high-quality capacity to minimize the trouble of waft. Also, the composition of the differential amplifier is used in all of the circuits at which point low waft is very important. For example values of Oscilloscope and electronics Voltmeter.
It is counter to the most productive important indication among input terminals and neglects all not rare place mode alerts that add noise pick-up and floor voltages, for using a differential amplifier.
What is a Differential Amplifier Used for?
This type of amplifier is used specifically to reduce noise. Noise includes standard differential noise and common mode noise, with which the latter can be reduced without troubles with an op-amp.
There are main reasons for common mode noise are discussed below:
Electromagnetic Induction produces noise inside the cables and wires and it is the reason for the separation in capability (such as noise) between the sign supply floor and the circuit floor.
Flowing of current from one floor of a circuit to another causes a floor capability rise (noise).
In the above-mentioned cases, in a circuit, the floor capability varies due to noise. It is difficult to get rid of common mode noise with commonly used filters. Differential amplifiers are taken as a means of reducing common mode noise.
In this case, a single-ended amplifier may be false because it will extend more the unwanted noise sign. The differential amplifier performs at the rule that unwanted electric noise are coupled in the same way into each input terminal of the amplifier and could therefore be canceled allowing the most useful desired input to be amplified.
Applications of Differential Amplifiers
The usage of a Differential Amplifier is described below
· Differential amplifiers are a fundamental unit in analog electronic circuits and contain various usages in electronic systems as they can amplify the difference between the two different input signals meanwhile rejecting any signal that is common among both inputs
· A differential amplifier is used for signals to subtract them, amplify the difference between two different input signals, and also to rejecting common mode noise
· Another useful application of differential amplifiers is they help as a buffer for impedance matching points.
· The differential amplifiers are recognized because of their diversity in the implemented input indicators, this makes it rare from the other amplifiers.
· Interesting to mention here that differential amplifiers are also used for volume control circuits as they lessen the noise interference and ensure maximum high quality of sound reproduction.
· It is highly valued because it can be designed with several forms of basic transistors. It is a beneficial system designed simply and clearly that owns the features of the subtraction of indicators.
· It can also be used as amplitude modulation.
Types of Differential Amplifier
There are several types of Differential Amplifiers. Some of them are discussed below:
I. MOSFET Differential Amplifier
MOSFET stands for Metal Oxide Semiconductor Field Effect Transistor. It is the most commonly used transistor in analog and digital circuits and plays a vital role in modern electronics. In analog circuits, one of the most common uses of this FET is the construction of Differential amplifiers. These are used in Op amps, high-speed comparators, video amplifiers, and several analog-based circuits. MOSFET Differential Amplifiers are utilized in integrated circuits, for example, op-amps as they give maximum input impedance for the input terminals. A completely structured differential amplifier having current mirror biasing stages is composed of a matched pair circuit that helps to lessen the imbalances from one side to the other of the differential amplifier.
Differential Amplifiers apply gain not at the input signal side but to the discrepancy between the two of the input signals. That concludes that a differential amplifier automatically excludes the noise or the disturbance that is present in both input signals. The usual MOSFET Differential Amplifier plays a basic role in circuits for someone who wants to explore the analog integrated circuit design.
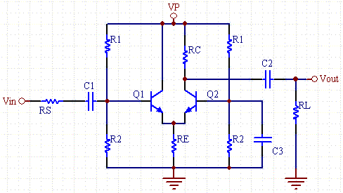
II. BJT Differential Amplifiers
BJT stands for bipolar junction transistor; this type of differential amplifier is achievable with the help of using a transistor in such a way that the emitters are connected to the ground, containing equal resistance in each collector also equal but opposite to each other signal sources in each base. For this, inputs are connected to the ground of the transistor, and the output is connected to the collector. As the emitter is a familiar point the impact of the input signals is clear at the output.
If we add two BJTs in a differential amplifier, the power supply with polarity opposite to each other. The power supply uses pin resistors of three inputs i.e. RE (Emitter Resistor common to both resistors) and the else two i.e. (RC1 and RC2) single for each transistor. When the circuit imposes the input signals i.e. V1 and V2 connected to the base of the transistor it sums up the output across collector terminals. Hence if the input voltage 1 i.e. V1 at F1 is a sinusoidal signal, V1 will continue maximizing. Meanwhile, the transistor will begin conducting which will impose IC1 to increase the voltage drop around the RC1 and lessen the output voltage 1. In this way, the common emitter current will maximize as IE1 is increasing which will boost the voltage drop across RE. So in said way, we can drive the differential amplification by considering the gain at the collector terminals.
III. OP Amp Differential Amplifier
This kind of differential amplifier contains a very high mode gain, maximum input voltage, very high input impedance, and low output impedance. This kind of differential amplifier can be designed with calculated and stable gain by providing negative feedback.
An op-amp differential amplifier generates an output that is equivalent to the differential of the voltage at the input side and is applied to the inverting terminal side. It is an inverting amplifier that uses a series capacitor with the input voltage. It has simple input terminals that are used for its inverting power and the other is for the non-inverting power. It contains entirely low input impedance as compared to the other operational amplifiers. An operational amplifier having no feedback is also called a differential amplifier that amplifies the voltage difference between the two inputs. In case all the resistor values are equal, this will have 1 as a differential voltage gain. The study of this circuit is as necessary as that of any other inverting amplifier, but the non-inverting input (+) of the said op amp is at a voltage level the same as a fraction of the other voltage level instead of connecting it directly to the ground.
ALSO SEE:All Online Conversion Calculators by Richard






















